創新永續教育與藝業共榮

研華以「成為永續地球的智能推手」為使命。因此舉凡推動環境永續、鼓勵創新能量教育永續、提升藝術文化產業的發展與人才培育,讓藝術與企業共榮的文化永續,我們都視為責任。

  • Icon
    • 我們關注的議題
    • 可持續發展目標(SDGs)議題推動
    • 專案導向學習(PBL)教學模式
    • 多元學習歷程展現
    • 藝文產業發展
    • 創意人才培育
    • 人文素養提升
  • Icon
    • 我們使用的方式
    • 提供經費支持創新教育和文化項目,鼓勵創作和培育人才
    • 舉辦演出、展覽、沙龍、講座等文化活動,提供交流和學習平台,促進藝文產業發展和交流
    • 錄製影音內容,向大眾傳遞核心訊息和文化價值觀
    • 頻繁溝通合作,與學校和文化機構合作,推動教育和文化事業的發展
  • Icon
    • 想要達成的目標 / 想要改善的問題
    • 提高社會對可持續發展目標的認識和參與度
    • 促進問題導向學習的應用和教學模式創新
    • 推動教育中的多元學習體驗和表現形式
    • 促進藝文產業的永續發展,培育相關人才
    • 培育創意人才,提升人文素養水平
  • Icon
    • 我們的策略
    • 積極投入永續教育,將可持續發展目標融入實際行動和教學中
    • 支持和推動創新教育,包括問題導向學習和多元學習體驗
    • 通過舉辦各類文化活動,促進藝文產業發展和人文素養提升
    • 與專業機構合作,培育和支持創意人才的成長和發展
    • 廣泛宣傳和推廣,提高社會對可持續發展和文化事業的認識和參與度
  • Icon
    • 我們的角色
    • 社會推動者和引領者,致力於在教育和文化領域推動社會責任和可持續發展
    • 贊助者和支持者,支持各種創新教育和文化項目的發展
    • 教育者和啟蒙者,通過活動和項目培育社會大眾對可持續發展和人文素養的關注和興趣
  • Icon
    • 我們的行動
    • 參與各類教育和文化活動,展示我們對可持續發展和文化事業的承諾和實踐
    • 鼓勵員工參與志願服務和社會公益活動,促進社會正能量的發展和擴散
    • 建立跨界合作的平台,與企業、學術界、非營利組織等合作,共同推動可持續發展和文化事業的發展
    • 不斷評估和調整我們的行動計劃,以確保其有效性和可持續性,並及時回應社會和市場的需求和變化

創新永續教育

研華文教基金會長期關注教育創新發展,鼓勵創造以學習者為中心的學習模式,結合研華維護永續地球的決心,推動落實永續教育,以PBL 學習模式為台灣兒、少、青奠定更美好的學習經驗與效益,並透過各項專案的推動、致力培養未來人才,內容包括:

  • ACT 夢想家:詳見下方「亮點專案」。
  • 贊助優質永續教育單位:投注經費支持優質教育團隊如均一教育平台、 誠致教育基金會、瑩光教育協會、臺灣翻轉未來創新協會等團隊教育計畫外,另也贊助創新教育 DFC、玩轉學校、新港文教基金會等。

亮點案例:臺灣《ACT 教育行動》 帶動中小學以 PBL 落實 SDGs 之創新教育
研華文教基金會自 2020 年起投注資源舉辦《ACT 夢想家》專案,以創新教育 模式點燃學習者的無限潛能,並於 2022 年全面優化,導入 PBL(專題式學習, Project-Based Learning),讓學生在解決真實問題的過程中,自主探索、協作學習,深化對聯合國永續發展目標(SDGs) 的理解與實踐,進而培育具備國際視野與社會責任的未來公民。透過資源挹注與系統化培訓,基金會致力於構建 一個充滿創意與行動力的學習場域,讓學生在實踐中學習,透過思考與合作解決現實挑戰,在專案歷程中深化永續意識,進而成為影響世界的關鍵力量。

ACT 夢想家專案要求所有學生提案須與 SDGs 指標對接,並以專案執行方式養 成國際公民應有的素養。從議題發掘、研究設計、行動規劃到成果呈現,整個 學習歷程皆以真實世界為場域,透過探究與實作鍛鍊系統思維與決策能力,讓學生在團隊協作中體現問題解決與社會參與的價值。為深化學習成效,基金會更強化 PBL 教學體系,導入教師與學生雙向增能課程,提供教育者創新教學方法的培訓,同時幫助學生進一步剖析 SDGs,並將學習成果落實於真實生活議題。

為使學習更貼近社會脈動,ACT 號召研華員工擔 任志工業師進行入校指導,與學生面對面討論真實世界中的思維邏輯,協助學生對於議題能更加 全面地進行討論,學生團隊聚焦議題包括環境、 健康、生態、地方創生、教育學習、社區關懷等多個面向,基金會期許透過此活動,播下永續行動的種子,讓學生們有關懷社會、培養解決問題的能力與行動力。

2024 年我們持續在各校推廣並參與校內發表,並於學期末邀請 33 所國中小推出代表團隊於林口智能園區主辦 4 場跨校分享會,另於 12 月在松菸文創主辦 2024 年度【永續 Action! 共好世代行動年 會】,活動共有 71 所學校共同發表,分為「環境永續、人文關懷、地方創生」三大主題,讓學生透過真實行動與真實世界接軌,展現屬於他們的永續行動力。 為了瞭解和衡量研華 ACT 教育行動之社會影響 力,基金會委託第三方顧問單位調查分析基金會 ACT 夢想家之社會投資報酬率 (Social Return on Investment,簡稱「SROI」),以第三屆 ACT (2022 年 9 月至 2023 年 12 月 ) 為評估標的,透過質 化訪談以及量化問卷蒐集利害關係人的回饋,計 算 ACT 計畫所產生之 SROI 為 6.14,意即第三屆 ACT 教育行動每投入一塊錢,可以創造約 6.14 元 的社會價值。
藝業共榮

藝業共榮

傳承與發揚傳統文化藝術教育

推動藝文提升創造藝業共榮社會

  • 支持表演團隊,舉辦「藝文沙龍」,贊助多個優質台灣表演藝術團隊。
  • 製播 podcast「藝文輕鬆聽」,邀請藝術家、策展人、作者、表演者上節目介紹演出、新書、電影、展覽或文化活動。
  • 推廣跨域藝術,於研華藝廊舉辦多元展覽,並主辦小研華繪畫比賽。

支持藝術產業頂尖計畫青年人才培育

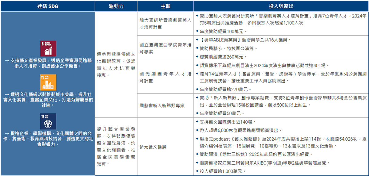
  • 【贊助臺灣師範大學表演藝術研究所】
    師範大學表演藝術研究所目前為全國頂尖大學中唯一以華文音樂劇發展為主之系所,《音樂劇菁英人才培育計畫》以培育音樂劇表演菁英為目標, 運用階段性的課程,透過國內外的演出訓練,培育華語音樂劇一流菁英人才,厚實表演藝術人才專業實力,幫助表演藝術市場和生態的永續運作。
  • 【國立臺灣戲曲學院贊助案】
    研華自 2015 年起,持續大力支持臺灣戲曲學院,分別贊助民俗技藝系畢業公演、京劇團與特技團技藝精進傳習,擴展從事傳統藝術文化學子表演舞台、提高傳統戲曲能見度。為鼓勵技藝精湛學子持續奮發向學,贊助民俗技藝學系成立《研華菁英獎》藝術獎學金,表揚優秀學子。
  • 【贊助國光劇團】
    為紓解京劇人才斷層,針對有潛力的青年人才進行重點培訓之《青年人才培育計畫》,於現有國光劇團正式編制團員、青年儲備團員與臺灣戲曲學院學生中,鎖定人才、延攬人才、培育新苗。
  • 【贊助國家文化藝術基金會】
    〈 新人新視野〉每年嚴選三位 35 歲以下藝術創作者進行創作發表與巡迴講座,培育創作人才、藝術紮根。

支持體壇潛力選手,贊助培訓所需相關經費

近年體育項目在國際賽事上持續取得好成績,國手們也表達希望透過自身經驗 與技能培育新生代。研華願意贊助有潛力的運動員,培育未來國手也帶動員工更認識國家體育賽事及活動。

驅動力 主軸 社會 / 環境效益與績效
幫助體育選手具備國際賽事競爭力 國手傳承計畫 贊助包括跨欄、柔道、角力、棒球、籃球 5 位青年選手訓練費用,投入經費超過86萬。
驅動力
幫助體育選手具備國際賽事競爭力
主軸:
國手傳承計畫

社會 / 環境效益與績效:
贊助包括跨欄、柔道、角力、棒球、籃球 5 位青年選手訓練費用,投入經費超過86萬。