職業安全與衛生

落實職場安全管理方針

形塑職安衛文化

研華透過承諾及行動,建構職業安全與健康文化(職安衛文化),推動職安衛管理為一核心策略,旨在透過提升員工的安全意識、行為習慣及整體的安全氛圍,來降低工作場所事故的發生。總部不僅恪守台灣法規要求,也同步關注全球職安衛重要議題,確保一個健康、無傷害的工作環境,降低對利害關係人的衝擊及風險。因此,優先建置職業安全衛生管理系統,透過風險管控與提升員工安全意識,共同打造健康安全零災害的優質職場。

職業安全衛生管理系統驗證 (ISO 45001:2018)

研華致力提供安全健康工作環境,建置並導入ISO 45001 職業安全衛生管理系統,且進一步要求各廠區於2024 年應依 ISO 45001 規定推行系統性管理。同時經由董事會認可訂定「職業安全衛生管理政策」,決議實施且公告於官網。

職業安全衛生管理系統所涵蓋的工作者含研華員工及非員工。公司由上至下並平行展開至各區職業安全衛生人員,遵循 ISO 45001 管理系統,負責規劃、推動、督導與查核等推動系統運行。

職業安全衛生教育訓練

安全衛生績效指標

安全衛生績效指標

職業危害辨識與風險評估

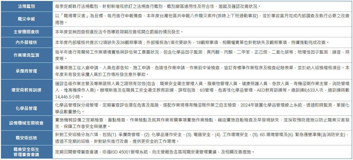
為預防職業災害的發生,公司制定環境考量面與安衛風險機會鑑別程序,評估因作業活動對員工、利害相關者或工作環境產生之危害及風險,找出應管制之風險及可提升機會之項目。依據鑑別參數進行安衛衝擊分析,針對風險辨識結果進行風險排序,對於應處理之風險,依消除、取代、工程控制、作業管制及個人防護用具等順序,決定可行之最佳控制措施,建立管理方案並設定目標進行監控管制及改善。我們鑑別出風險較高之作業環境,如:危害性化學品、噪音、游離輻射等作業場所,針對於此環境工作的人員提供個人防護裝備與定期的特殊健康檢查,追蹤並確保作業人員的職場健康。工作環境潛在危害及風險,亦遵守職業安全衛生法第十八條及職業安全衛生法施行細則第二十五條之「立即發生危險之虞」之準則,告知並教育員工於工作期間如發現有立即發生危險之虞時,除立即通報外,得自行退避至安全場所,且不會受到處分,進一步確保員工的安全與健康。

事故通報調查程序

研華以「職場零災害」為安全目標,並制定《職災事故調查與處理辦法》明確規範事故通報、事故調查職責、後續改善行動,並預防再發生等相關流程。

事故通報調查程序

失能傷害統計分析

研華員工職業傷害統計表

※ 備註:
1. 總經歷工時( 總部):總經歷工時依據每月勞動部職業安全衛生署申報數據為主。
2. 其他地區/ 總經歷工時:各地區人數* 年度工作日數* 每日工作時數
3. 失能傷害頻率=( 總計傷害損失總人次數×1000000)÷ 總經歷工時( 取小數點後兩位)
4. 失能傷害嚴重率=( 總計傷害損失日數×1000000)÷ 總經歷工時( 小數點後不計)
5. 職業傷害死亡率= 職業傷害死亡人次÷ 職業傷害總人次數
6. 職業病死亡率= 職業病死亡人次數÷ 職業病發生件數
7. 職業病:由職業醫學科醫師、地方勞動主管機關認定或勞動部職業安全衛生署鑑定。
8. 職業傷害缺勤率=(職業傷病總缺勤日數/ 總工作人天)x100%
9. 嚴重職業傷害率:工作者無法於六個月內恢復至受傷前健康狀態之傷害,排除死亡。
10. 以上數據排除上下班交通事故。
11. 人數統計截止日為2024 年12 月31 日。

非研華員工職業傷害統計表

※ 備註:
(1) 非研華員工以外之工作者:保全、清潔、團膳、派遣等人員。
(2) 總經歷工時( 總部):總經歷工時依據每月勞動部職業安全衛生署申報數據為主。
(3) 其他地區/ 總經歷工時:各地區人數* 年度工作日數* 每日工作時數
(4) 職業傷害缺勤率:( 總缺勤日數〈公傷假〉/ 總工作人天)x100%
(5) 嚴重職業傷害率:工作者無法於六個月內恢復至受傷前健康狀態之傷害,排除死亡。
(6) 職業病:由職業醫學科醫師、地方勞動主管機關認定或勞動部職業安全衛生署鑑定。
(7) 人數統計截止日為2024 年12 月31 日。

研華員工缺勤率統計

研華員工缺勤率統計
※ 備註:
(1) 缺勤率計算方式:( 總缺勤日數〈公傷假+ 扣薪病假〉/ 總工作人天)x100%
(2) 缺勤率之計算不包含員工預先規劃或經允許休假,如:事假、特休、產假、陪產假、公假等

職業安全衛生委員會

健康管理:構建員工福祉職場

在當今快速變化的工作環境中,企業對員工的關注已經從傳統的薪酬福利延伸到更全面的健康管理和福祉維護。員工的身心健康不僅影響他們的工作表現,還直接關係到企業的整體運營與長期發展。員工福祉的建設不僅限於提供基本的健康保障,更涵蓋了職場心理健康、工作與生活平衡、以及在企業文化中體現的關懷與支持。這不僅能提升員工的幸福感和忠誠度,還能降低缺勤率、減少員工流失,並促進工作效率與創新能力。因此,健康管理與員工福祉的結合是企業永續發展的重要一環。其中樂齡活動辦理搭配職安署訂定之中高齡及高齡工作者安全衛生指引,提供更和善的職場環境。

研華員工缺勤率統計