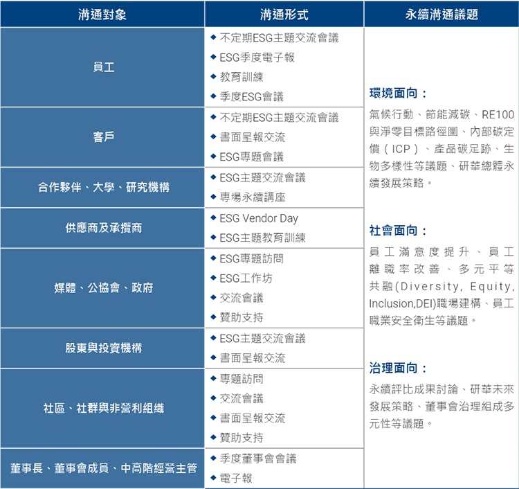
利害關係人溝通
ESG 企業永續辦公室依據企業營運情形,並參考年度國際永續趨勢、企業自身營運發展、相關同行永續發展進程,奠基於往年的永續報告書報導基礎,及向企業永續辦公室最高主管書面會報。根據國際標準AA1000 SES 利害關係人議合標準(AA1000 Stakeholder Engagement Standard),利害關係人群體與往年維持一致,包括:員工、客戶、商業合作夥伴、大學及研究機構、供應商及承攬商、媒體及公協會與政府、股東與投資機構、社群及社區及非營利組織,共八大類利害關係人。
我們透過各種管道與利害關係人互動,包括電話溝通、線上客服 (Live Chat)、實體和線上會議/ 論壇、活動滿意度調查、客戶滿意度調查、客戶拜訪、供應商稽核、參與公協會倡議…等形式,及於ESG 企業永續官網 聯繫我們 -ESG (advantech.com) 中公開聯繫管道,由各單位對應利害關係人的訴求,並予以回應。
2024 年研華 ESG 企業永續發展辦公室共參與多場內外部永續溝通活動,與利害關係人溝通永續關鍵議題。研華 ESG 企業永續發展辦公室每季度與重要 RBU(Regional Business Unit)進行 ESG 季度會議,深化全球員工參與。年度亦發行 4 份研華集團 ESG 季度電子報,加強員工在永續議題的認知及助力內部利害關係人了解研華永續績效及給予精進建議。
利害關係人溝通管道

重大主題鑑別
永續報告書是研華與利害關係人對話並釐清 ESG 議題的重要方式。除了於日常經營活動中透過各種管道深入交流外,研華亦透過每年一度的重大主題分析流程,與利害關係人攜手辨識、議合和聚焦在最具影響力的永續議題。藉由持續傾聽並回應各方意見,研華致力於在全球物聯網(IoT)市場的布局中,實踐「永續地球的智能推手」之企業使命,推動產業綠色轉型並促進社會和諧共榮。
為使報告內容符合國際規範並反映組織營運本質,研華遵循 GRI 2021 準則(GRI Standards)之報導原則,並同時參照歐盟企業永續報導指令(CSRD)所倡導的「雙重重大性(Double Materiality)」思維,在「經濟、環境與人(人權)的永續發展衝擊」及「組織營運及財務衝擊」兩大維度進行分析。此方法學能更精準地捕捉研華於綠色轉型、智慧製造、節能減碳以及人力資本發展等領域所面臨的風險與機會,進而釐清組織為因應全球趨勢所需的策略調整與資源配置。
研華每年會透過問卷、訪談及內外部顧問諮詢等多元工具,系統性盤點永續議題所帶來的正面與負面衝擊,進一步對其影響程度及迫切性進行排序。分析結果納入永續報告書,作為與利害關係人溝通的基礎,同時也為研華在 ESG 策略發展、專案規劃及長期永續目標追蹤提供了明確方向,透過動態檢視與年度迭代更新,能及時對外界需求與產業變化做出快速回應。
為確保重大性分析流程的完整與客觀,研華除整合來自利害關係人的意見外,也納入內外部專家及顧問的專業觀點,再經由永續發展委員會進行審議,最終送交董事會核定。此一嚴謹的決策機制,讓研華的重大主題得以兼顧策略深度與前瞻性。

蒐集 / 鑑別研華相關永續議題
延續去年強化意見蒐集的作法,在本次問卷調查正式啟動前,我們透過多次與投資機構、客戶的溝通會議、參與外部永續相關會議之方式,廣泛蒐集各方意見。在此基礎上,我們進一步邀請研華的中高階主管,對初步議題草案提出專業見解與建議,以利更全面涵蓋內部員工與外部社群的需求。這些回饋促使我們重新檢視問卷內容,並以更前瞻、兼容的方式加以整合。
另一方面,立足於研華 ESG 願景「永續地球的智能推手」,我們深信,憑藉在物聯網核心技術、創新解決方案及開放共創企業文化上的長期耕耘,研華能夠充分運用企業核心能力,積極回應聯合國永續發展目標(SDGs)所帶來的多元挑戰。我們亦將持續深化物聯網產學合作,結合智慧製造、綠色轉型與節能減碳等領域的專業,以帶動整體產業的升級與永續發展。
研華永續議題來源

2024年研華重大主題列表與變動說明

在 2024 年,我們以「研華透過各項活動與商業關係,在提供產品或服務過程中,對經濟、環境與社會人群所產生之衝擊」作為主要評估依據,同時參考歐盟雙重重大性評估框架,對環境、經濟與社會議題對公司內部財務會計報告產生的影響(即財務重大性)進行獨立而精細的量化分析。
• 該重大主題影響程度 = 正面影響程度 + 負面影響程度
• 該重大主題發生機率 = 正面發生機率 + 負面發生機率
重大性分析結果
| 永續議題評估流程 | |
|---|---|
| 1. 永續議題機率相乘 | |
| 1. 永續議題機率相乘 |
|
| 2.財務衝擊排序 | |
| 2.財務衝擊排序 |
對各永續議題在公司內部財務報告上產生的衝擊進行獨立量化評估。根據量化結果進行排序,獨立呈現財務重大性的風險機會與影響。 |
| 3.雙重大性矩陣交叉比對 | |
| 3.雙重大性矩陣交叉比對 |
將永續議題相乘結果與財務衝擊排序結果進行交叉比對,並結合雙重大性矩陣中呈現的綜合衝擊程度,最終確定需優先關注與資源投入的議題。 |
在數據蒐集與意見整合方面,2024 年共回收內外部有效問卷 2078 份;此外,我們透過與外部關鍵客戶、供應商及專家召開多場深入溝通會議,並於內部永續發展委員會中展開跨部門討論,廣泛蒐集各方寶貴意見,確保評估結果具備高度代表性。
憑藉嚴謹的統計與量化分析,我們得以精確識別各議題的影響與衝擊程度,最終構建出初步的重大主題矩陣。
重大性分析結果

本報告書回應之十項重大主題

重大主題邊界

11 項重大主題中,資訊安全管理、永續智能解決方案、創新機制、風險前瞻與危機管理、綠色設計與產品責任五項為自訂主題,僅對應 GRI 103。