綠色設計與產品永續責任

願景與承諾

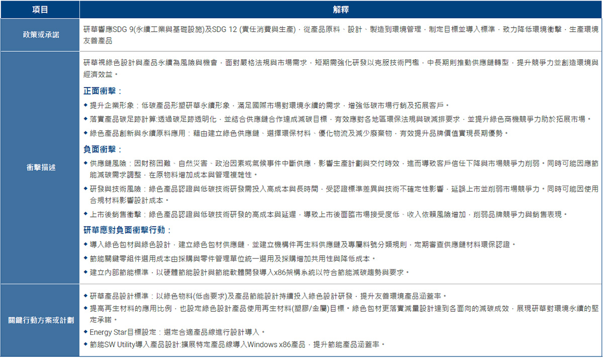
研華回應全球永續發展目標 SDG 9 ( 永續工業與基礎設施) 及 SDG 12 (責任消費與生產),從原物料、產品設計、製造,到環境管理,逐步訂定目標並導入各項標準,願為環境改善做最大努力,降低環境衝擊、生產環境友善的產品。

重大主題管理方針 / 管理架構

重大主題管理方針 / 管理架構
重大主題管理方針 / 管理架構

綠色設計階段性成果及未來目標

年度行動、績效與未來目標

    • 研華綠色設計銀牌標準 導入形成內規
    • 建置研華節能設計、綠色物料 ( 低鹵要求 ) 內部規範,以有效提升綠色產品覆蓋率
    • Energy Star 目標設定
    • 針對特定產品線導入 Energy Star 節能設計要求,取得內部節能金牌標章
    • 節能 SW Utility 開發
    • 透過節能軟體輔助硬體節能,新產品 x86 windows 特定產品線機種導入
    • 綠色設計產品再優化
    • 持續將綠色設計產品銀牌標準準則標準化為研華新機種開發強制要求,並積極設計開發符合綠色設計產品金牌機種

2024 年度績效

    • 60 % 新產品占比
    • 綠色設計系統類產品達成內部自主宣告標章銀牌占比
    • 90% 技術達成率
    • 五公斤以下產品以包材紙塑代替 EPE 達成率
    • 14.04% 營收占比
    • 已量產產品達成綠色設計產品銀牌 / 研華節能標章全年營收占比
    • 91.2 %
    • 年度銷售產品機構塑膠件低鹵料件占比
綠色設計階段性成果及未來目標

綠色設計

綠色產品 (Eco-Product) 遵循LCA 生命週期

研華秉持產品依循生命週期的理念,使用生命週期評估 (LCA) 和產品碳足跡來量化研華產品對環境的影響分析。評估項目包含從原料選擇、製造、運送、使用至最終廢棄階段產生的碳排放量,並將進一步設立減碳目標並採取行動落實減量,納入公司營運管理目標。
此外,研華制定綠色產品設計管理及標準準則,結合產品生命週期流程,引導產品部進行設計綠色創新產品。

綠色產品 LCA 生命週期 綠色產品 LCA 生命週期

綠色產品設計管理及標準制定

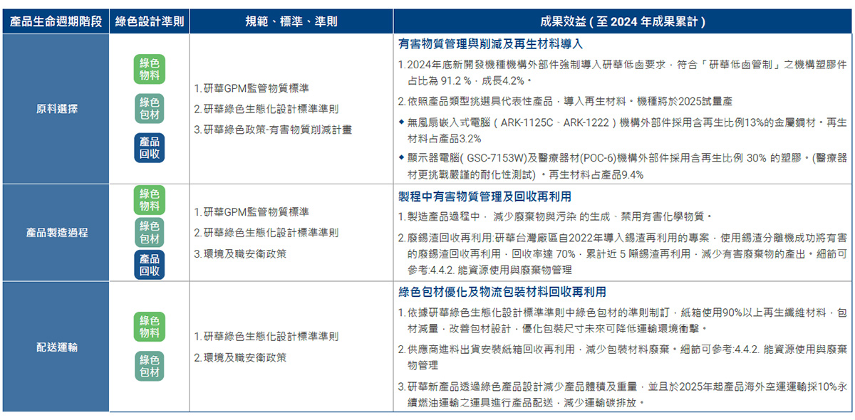
研華依照國際環保法規及國際性評估工具(如美國電子產品環境影響評估工具Electronic Product Environmental Assessment Tool,EPEAT等)為基礎,從產品四大面向:(1) 綠色物料、(2) 綠色包材、(3) 產品回收、(4) 產品節能等面向制定標準,評估產品生命週期階段的環境衝擊,及符合國際法規並以服務品牌客戶的經驗,制定提升能源效率、生態化設計、降低環境毒性危害的研華綠色生態化設計標準準則。

綠色產品設計管理機制

全面掌握產品碳足跡,研華打造自身產品碳足跡計算智慧解決方案

在全球邁向淨零及碳中和的趨勢下,工業電腦產業不僅要提供高效能、低功耗的解決方案,更需積極落實減碳行動,以滿足客戶、投資人和國際市場的永續要求。隨著歐盟碳邊境調整機制 (CBAM)、各國碳揭露政策的實施及各大跨國企業的重視,碳足跡揭露透明度將成為國際競爭力的關鍵。

為此,研華於 2023 年啟動產品碳足跡盤查專案,並於同年取得首支整合型電腦產品碳足跡 ISO 14067 查證,透過產品生命週期 (LCA) 評估產品的選料深度,鑑別前 5 大碳足跡關鍵物料;並且,同年亦完成研華產品碳足跡盤查方法學建立,奠定內部發展產品生命週期評估 (Life Cycle Assessment, LCA) 的基礎; 2024 年起陸續完成各事業群代表性產品的碳足跡盤查,並啟動建置研華內部碳足跡計算智慧平台,打造自身產品碳足跡計算智慧解決方案,應用於綠色產品設計專案。

研華積極開發產品碳足跡計算系統,除協助掌握各銷售中產品的碳足跡外,亦可接軌碳定價及產品碳足跡減量策略的推進。此系統採用生命週期評估 (LCA) 方法,參考 ISO14040、ISO 14067 和 GHG Protocol 等國際標準,透過整合研 華內部的原物料、供應商資訊及生產管理系統,串接外部 API,並結合 AI 技術建立各原物料的碳足跡係數庫,使系統能快速計算產品碳足跡並生成碳足跡報告,以應用於評估產品在各生命週期階段的排放量。預期於 2025 年可完成於 2024 年當年度全部銷售中的產品計算,佔整體營收約 100%。

這不僅簡化了繁瑣的人工計算流程,還幫助研華迅速識別產品的排放熱點,為未來的碳足跡減量奠定基礎。透過此系統,研華除能提前識別高碳排風險產品,主動調整設計與生產策略外,亦可提供客戶需要的產品碳足跡資訊,以滿足全球客戶的需求,進一步強化研華的永續領導地位。

產品責任

研華在產品開發過程中,將綠色設計與循環設計理念納入產品生命週期,聚焦於實際推動的策略、目標與方向,持續研發創新綠色產品及解決方案,以及提供高效率、可靠的節能整合方案與服務,並從設計源頭減少廢棄物產生。我們將持續秉持綠色設計理念,導入低碳材料選擇、延長產品壽命、提升產品價值等策略,確保產品不含有害物質,並具備易拆解與回收的特性,提高再生材料的應用比例,落實減量 (Reduce)、再利用 (Reuse)、回收 (Recycle),促進企業生產者責任,確保永續發展目標的實現。

為降低原物料使用對環境與社會的負面影響,研華制定「有害物質削減計畫」及「永續原物料管理政策」,以落實永續採購並優化供應鏈管理效率,進一步貢獻於 2050 年淨零碳排放目標的實現。我們依據該政策,在研發、採購、生產、營運與服務等各項業務活動中,優先採用對環境與社會衝擊最小的原物料。

綠色供應鏈管理平台GPMS

綠色供應鏈管理平台GPMS

綠色供應鏈管理流程

綠色供應鏈管理流程

研華綠色政策- 有害物質削減計劃

研華綠色政策- 有害物質削減計劃

永續物料管理

研華在原物料採購策略中,除考量成本效益外,亦進行永續風險評估,以確立採購優先順序,確保永續管理落實。我們與供應商合作,提升原物料來源透明度,評估其開發與生產過程對環境與社會的潛在影響,並依據供應商永續風險評估結果,選擇最符合研華需求的原物料。

研華於 2024 年第三季展開永續原物料專案計畫,從原物料溯源開始進行再生材料使用之評估,並且導入再生材料於各大事業群產品進行試行計畫。計畫延續至 2025 年第一季,已完成階段性目標,包含原物料溯源統計、產品機構件試行導入再生材料成效評估、未來目標初步擬定等。在原物料溯源方面,考量研華產品之特性,我們以料件使用量前三大的原料,作為優先管控對象,分別為塑膠、鋼 / 鐵和鋁材,並於永續原物料試行計畫導入此三種再生材料,並且,除了對於產品機構料件管理外,我們亦針對包裝材料進行溯源調查。目前依照不同產品類別試行結果使用再生材料比率執行成效請詳圖。

綠色包材

為了對生物多樣性、森林砍伐及土地保護作出實質性貢獻,研華要求關鍵包材供應商取得 FSC ™ CoC(森林產銷監管鏈)驗證,截至 2024 年,已成功將 FSC ™森林認證紙材應用於一個 Network 機種的包材紙箱。

自 2023 年起,產品包裝材料設計團隊積極優化綠色包裝,採用蜂巢設計隔板取代傳統 EPE 緩衝材料,並提高再生材料使用比例。目前,包裝材料紙漿使用 90% 以上再生纖維,100% 達成目標。五公斤以下產品包材以紙塑取代 EPE, 2024 年技術達成率已達 90%。

產品節能

關鍵策略從硬體與軟體並行推進,以提高能源效率、降低能耗並延長產品使用壽命。

硬體 : 延續過去節能導入目標,2024 年正式以 X86 架構標準新產品導入設計內規標準,特定產品以 Energy Star 為設計目標作為更具減碳效益的示範標竿產品,逐步提升減碳績效。

軟體 : 2024 年起 EIoT Software 及 Hardware 團隊積極研發軟體模組的節能功能,成功開發於 Power Suite 軟體模組,透過 BIOS 節能偵測建議、OS 節能設定與最佳化電源管理,有效降低設備能耗。於 X86 系統產品 AIR-150 及 RISC 平台 EPC-R3720 完成機種試運行導入,並建立標準化能耗測試機制,確保軟體節能成效。以 Windows x86 系統產品實際導入量測,在最大節能模式運行下,每年可減少 242.4 噸碳排放,預計 2025 年擴展新產品特定產品線導入 Windows x86 產品,顯著提升節能產品涵蓋率。

產品生命終期責任:產品回收

在產品設計初期即注入「可回收、易拆解、低污染、省能源」的易於回收的設計考量,設定研華綠色設計產品回收率 90%;秉持生產者責任精神承諾電子廢棄物回收管理,並透過法規要求的回收方案,以促進電子產品的再利用與循環。依據產品類別實際盤點計算產品可回收占比,2024 年平均約達 97%,較去年高出 3%,並高於 WEEE 指令要求。

符合各國當地廢棄物回收法令,包括歐洲、美國、日本、韓國、台灣、昆山等。依據《2022 及 2024 年全球電子廢棄物監測報告》指出,全球電子廢棄物達到 6,200 萬噸,回收率僅達 22.3%。其中包含亞洲回收率 12%,美國回收率 30%, 歐洲 42.8%,使用此報告回收率換算研華全球實際產品回收占比,計算實際回收數據。

研華全球實際產品回收占比