員工溝通與福利

員工人權與員工權益保障

研華美滿人生 Advantech Beautiful LifE 攜手打造利他幸福企業

「以人為本」是研華的核心價值、「工作、學習、愛」則是研華人的成長動能,透過研華「ABLE Club」結合員工關係ESR、基金會、福委會,鼓勵同仁在工作之餘創新學習、體驗生活、貢獻社會;從運動、樂活、健康、藝文、教育、公益等不同面向,增進同仁、眷屬與社會的交流,進而凝聚向心力!
2024 年為了讓大家持續養成運動、走動、愛好藝文體驗的好習慣,特別定為【研華運動健康年】,研華一直堅信,唯有身心健康、快樂的員工,才能讓公司整體工作效率更好。此外,我們也支持同仁從職場走向社會,關懷社群、推動公益,透過分享與互助,具體實踐利他理念、共創美滿人生!

員工關懷與福利

生活不僅只有工作,我們熱切希望員工保持身心健康愉快,並與家人一起共享美好生活,因此我們提供各項福利方案,如:結婚補助、生育補助、住院慰問津貼、喪亡慰問補助、急難救助金、年節節慶福利(端午/ 中秋/ 生日),並公司依法提供各項保險福利,包括退休金提撥、團體保險、以保障同仁的工作及生活安全。此外,福委會與員工服務暨關係部門(ESR),持續規劃包括運動、樂活、健康、藝文、教育、公益等各項活動,讓2024 整年度的員工福委會預算執行率高達95% ,同仁在身心健康得到平衡照顧。

各區域福利一覽

各區域福利一覽
備註:
(1) 依據台灣勞工健康保護規則,雇主對在職勞工,應依下列規定,定期實施一般健康檢查:
1、年滿六十五歲者,每年檢查一次。
2、四十歲以上未滿六十五歲者,每三年檢查一次。
3、未滿四十歲者,每五年檢查一次。
研華提供優於法令規定之健檢制度,每年提供勞工一次健檢機會。
(2) 非重要營運據點(總部、研華中國、研華日本、研華韓國、研華歐洲、研華美國) 之其他區域包含印尼、墨西哥、印度、捷克、澳洲、馬來西亞、新加坡、泰國、俄羅斯、土耳其、巴西、阿拉伯聯合大公國、越南、加拿大、以色列。以下提及「其他區域」定義皆同。

退休制度

【總部】退休金提撥制度分為兩類,依法遵守按月提撥之規定並足額提撥。
(1) 舊制退休金每月依規定提撥退休準備金,交由勞工退休準備金監督委員會管理,並以該委員會名義存入台灣銀行專戶。
(2) 新制退休金提撥每月提繳工資6%至員工個人退休金專戶中,員工亦得依個人意願每月提撥工資0%~6%至個人退休金專戶,並由公司按月於員工之工資中代扣其提撥數額。

【研華中國】依照中國退休相關法規執行。員工繳滿法定社會保險15年,退休後可按月領取養老金。退休年齡依勞動法規定:男職工退休年齡為60 周歲,女幹部退休年齡為55 周歲,女職工退休年齡為50 周歲。將從2025 年1 月1 日起,男職工和原法定退休年齡為55 周歲的女職工,法定退休年齡每四個月延遲一個月,分別逐步延遲至63 周歲和58 周歲;原法定退休年齡為50 周歲的女職工,法定退休年齡每四個月延遲一個月,逐步延遲至55 周歲。
另研華中國另有《延遲退休管理政策》:非管理層女性員工可延遲至55歲退休,女性幹部及非管理層女性員工55 歲退休辦理完成後可申請協商返聘,高階主管則60 歲後可申請協商返聘。

【研華日本】依法遵守按月提撥 9.15% 至政府年金專戶,外加每月薪資總額1.73~2% 至銀行退休金專戶。

【其他研華海外據點】依照各地法令規定勞退制度辦理。

結婚、生育禮金

(1) 凡是研華正職員工,不論性別,保障多元性別婚姻權益,只要同仁依法結婚,只需提出喜帖或結婚證書,即可每人補助結婚禮金$10,000 元整。2024 年總部實際請領人次共74 人,實際請領總金額為$740,000 元整。除了上述政策,員工服務暨關係部門(ESR) 也貫徹盡職調查,透過定期檢視公司與市場優質企業福利制度,於2022 年9 月提案生育禮金從$3,600 元提高至$10,000 元整,提供優於法令規定之生育禮金。
(2) 生育禮金則是提出新生兒出生證明即可,每一胎之禮金金額為$10,000 元整(雙胞胎則為$20,000 元),2024 年總部實際請領共72 人次,其中有3 位同仁生雙胞胎,故實際請領總金額為新台幣$740,000 元整。目前研華中國、研華日本、研華韓國均有結婚、生育禮金福利。

育嬰留停

依照台灣性別工作平等法第十六條受僱者任職滿六個月後,於每一子女滿三歲前,得申請育嬰留職停,期間至該子女滿三歲止,但不得逾二年。研華總部( 台灣) 員工依法享有育嬰假,依照法令規定最多不得逾兩年;中國則除法定產假、陪產假以外,另提供於子女未滿一歲前,可申請最長6 個月帶薪哺乳假(工資之75-80%);哺乳假:女方產假期滿後,工作日內給予1 小時/ 天的哺乳時間,生育多胞胎的,每多哺乳1 個嬰兒每天增加1 小時哺乳時間,到寶寶出生後一年結束,薪資按正常工作發放。日本勞動法令中亦有規範子女未滿兩歲前,得申請育嬰留職停假,留停期間由日本政府貼補薪資;韓國則是子女未滿八歲前,可申請最長兩年之留職停薪。
研華總部( 台灣)2024 年所有員工(包括男性及女性員工)育嬰留停申請率為 20 %,復職率為 86 %,2024 年自育嬰留停復職後持續工作超過一年者(留任率)為60% ;相較於2023 年申請率與復職率有提升。而研華中國、研華日本、研華韓國於2024 年申請狀況如下表列。

*備註:2023 年所有員工育嬰留停申請率為12 %,復職率為 78 %,2022 年自育嬰留停復職後持續工作超過一年者( 留任率) 為91 %。

研華各地區家庭照顧假概況
研華各地區家庭照顧假概況

家庭照顧假 / WFA (Work from Anywhere) 制度

研華擬定了WFA 機制,以利員工在恢復社會正常作息時,保有兼顧工作與家庭責任的彈性。間接員工一星期可申請一天WFA,如有特殊狀況,主管更可視團隊人力狀況予以調整天數。而疫情期間所建立的臨時防疫家庭照顧假制度,自防疫機制退場後,2024 年將依照法令規定列出家庭照顧假假別,並併入事假開放同仁申請。

研華各地區家庭照顧假概況

研華各地區家庭照顧假概況
※ 備註:
(1) 研華中國(含昆山)沒有家庭照顧假或居家上班申請機制,僅在過去疫情期間,依據各地政府的規定實行強制居家上班。研華韓國沒有家庭照顧假或居家上班申請機制。
(2) 研華台灣、研華日本、研華歐洲、研華美國具有家庭照顧假、居家上班機制。
(3) 上表佔比(%) 分子為申請人次,分母為該區域總間接員工人數

員工協助方案 (EAPs)

近年企業協助員工面對工作、生活與健康問題,多使用「員工協助方案EAP」,以期透過服務系統建置及資源整合,達成協助員工解決問題之目的。
研華自2021 年12 月起導入EAP 服務,提供無上限次數之24 小時免費電話與信箱諮詢服務(完全保密),讓研華同仁在情緒、心理健康面向遭遇困難時,得以透過諮詢獲得協助。研華關懷同仁「心」的健康!

員工健康促進(總部)

一、健康檢查與疾病預防

1. 健康檢查服務

每年提供免費健康巡迴檢查,2024 年執行 11 場,總計 3,554 人參與(含眷屬)。

為主管提供每兩年一次的到院健檢,414 位主管完成檢查。

全年總檢查人數(含眷屬)共 3,968 人。

2. 進階檢查與疾病預防

健檢項目優於法規,包含超音波檢查、癌症篩檢等。

每場健檢同步提供「五癌篩檢」服務,包括子宮頸抹片、乳房攝影與口腔癌檢查,2024 年共有 479 人參與。

健檢後提供全面健康異常追蹤管理,包含:(1) 安排職醫回診評估健康風險。(2) 職護提供個別衛教與衛教單張,協助建立健康行為。

二、員工參與與家庭融合活動

1. 企業願景與精神布達

因應企業願景與未來經營策略變革,2024 年底特別舉辦【New Year &New Vision Gathering】年度盛會,超過四千位同仁與眷屬、企業夥伴齊聚,透過經營層致詞了解研華品牌新宣言與經營方針,並結合精采演出節目,凝聚全體研華夥伴們的向心力!

2. 員工運動參與

舉辦【大巨蛋年度棒球日】,超過 2200 位同仁與眷屬、夥伴參與,現場由董事長劉克振親自致歡迎詞,並邀請NVIDIA 創辦人暨執行長黃仁勳、與嵌入式物聯網平台事業群總經理Miller 共同開球。

員工參與健康運動活動共計 12,107 人次,創歷年新高。

參與「台北科技盃愛地球公益路跑」共 1,454 人,為內湖科學園區企業參與人數第一名。

3. 健康促進活動

「肌不可失」減重與增肌競賽:共 215 人參加,總減重 412.1 公斤,其中 6 人獲得增肌獎;培養良好飲食與運動習慣,強調減重與肌力並進。

4. 家庭與多元族群活動

結合基金會資源並落實員工照顧,於暑期間舉辦小研華人【藝文親子營】與【暑期籃球營】,逾300 位同仁和子女共襄盛舉,留下難忘回憶。

邀請同仁與眷屬盡情展現才藝,舉辦【研華達人秀】活動,逾百位同仁與眷屬參與競賽展現自我,獲選達人並於年度晚會上精彩演出,享受全場熱烈掌聲!林口初賽花絮、內湖初賽花絮

「孝親戶外活動」共 530 位同仁與其父母一同參與,推廣家庭健康。

辦理母性健康、中高齡族群專屬講座與體適能活動。

舉辦 EAP(員工協助方案)講座,促進員工心理健康與工作生活平衡。

三、健康便利服務與緊急應變

1. 醫藥便利服務

與《呼叫藥師》平台合作,提供辦公室送藥與慢性處方代領,全年共 52 人使用;有效減少同仁進出醫療院所風險,貼合繁忙工作需求。

2. 急救應變與教育訓練

廠區設有 AED,自動體外心臟去顫器。

每年辦理 AED 使用訓練,2024 年共 64 人參與課程。

豐富社團活動

為促進同仁多元互動與工作生活平衡,研華長期支持社團發展,鼓勵同仁成立各類社團。2024 年度,總部共設立 26 個社團( 增加林口籃球社),涵蓋運動、樂活、藝文及慈善等領域,累計參與人次達1,284 人。
研華中國(含各辦公室)共有 89 個社團、超過2300 人參與;昆山廠區則成立7 個社團,參與人數137 人。

四大領域企業志工

研華秉持「取之於社會,回饋於社會」的企業精神,積極鼓勵員工參與志工服務,透過實際行動促進社會共融,並培養員工多元技能,以實踐企業社會責任。
為激勵更多員工投入公益行動,研華自2023 年起正式實施「志工假制度」,每位員工每年可享有2 天(16 小時)帶薪志工假,並聚焦四大ESG 核心領域:節能、公益(含環境)、教育、藝文。延續研華40 週年,將2024 年度健康主題延伸至企業文化與公益服務,鼓勵員工以實際行動共建永續社會,推動企業與環境共生共榮。研華2024 年度台灣志工活動報名人數共362 人, 投入小時數共1,338 小時。其中員工志工參與人數210 人,共計762 小時 ,另外員工眷屬也積極參與人數152 人, 共計 576 小時;除同仁熱心參與志工活動外,也帶動員工眷屬對志工活動的認識 , 並增加親子間的感情。志工活動涵蓋多元永續發展領域,包括:
■ 社會公益:一年兩度的捐血活動、食物銀行支援,為弱勢群體提供實質幫助。
■ 環境保護:外來種移除、淨溪活動、在地社區生態翻耕、植樹造林、淨灘行動,攜手社區保護自然資源。
■ 教育推廣:健康講座與相關生態知識分享,提升公眾健康意識。

員工持股

為吸引及留任公司之優秀人才,並提高員工對公司之向心力及歸屬感,以共同創造公司及股東之利益,依據證券交易法第二十八條之三及行政院金融監督管理委員會證券期貨局發佈之「發行人募集與發行有價證券處理準則」等相關規定,訂定本公司之員工認股權憑證發行及認股辦法。

生活工資

研華認為將生活工資納入考量是改善員工生活條件的重要選項,秉持「以人為本」的理念,希望員工透過獲得公平的工資以維持生活所需,將生活工資(Living Wage)視為基本勞工權益,並積極導入相關制度,以提升員工的生活品質與整體福祉(Well-being),創造正向社會影響。

生活工資的推動,與國際趨勢密切相關。經濟合作暨發展組織(OECD)於2011 年提出「福祉框架」(Well-being Framework),涵蓋收入與財富(Income & Wealth)、工作與工作品質(Work & Job Quality)、健康(Health)、知識與技能(Knowledge & Skills)、環境品質(Environmental Quality)、主觀幸福感(Subjective Well-being)、安全(Safety)、工作與生活平衡(Work-Life Balance)、社會連結(Social Connection)、公民參與(Civic Engagement)等11 項核心面向。不平等與社會相關財務揭露工作小組(TISFD)延伸該框架,將「收入與財富」與「生活工資」視為影響勞工及其家庭福祉的關鍵面向,強調生活工資對其他福祉指標具關聯性。

根據國際勞工組織(International Labor Organization, ILO)定義,生活工資應足以滿足工作者及其家庭在正常工時下的基本生活需求,並達成體面生活標準。研華自2022 年起即依此原則,導入生活工資的方法學,並推廣至六大主要營運據點(台灣總部、中國、日本、韓國、美國、歐洲),透過跨職能工作坊,依據當地生活成本制定具在地化的工資標準,並進行內部培訓與制度落地。

在2022 年,研華已實施導入生活工資的方法學,將生活工資推廣至6 大重要營運據點(包括研華總部、研華中國、研華日本、研華韓國、研華美國、研華歐洲),並透過內部跨職能的生活工資研討會,制定符合各國生活水平的生活工資推廣計劃,確保勞工在基本工時內獲得公平的薪資,並持續對內部員工展開生活工資訂定與實行的培訓,促進經濟成長與永續發展。

研華將生活工資定義為員工在基本工時內可獲得的最低工資,不含獎金與加班費。需確保能夠滿足工作者及其家庭的基本需求,包括食物、衣服及居住費用,並支付生活開銷所需的最低費用與成本。2024 年研華參考Anker 方法學(Anker Living Wage Methodology)及當地生活成本(包含食品、交通、水電瓦斯與通訊、租金)計算出全球20 個重要營運據點的生活工資,共涵蓋8,387 名員工,佔整體研華員工人數95%。重要營運據點包含荷蘭、德國、波蘭、法國、義大利、西班牙、英國、奧地利、比利時、捷克、愛爾蘭、瑞典、丹麥、挪威、芬蘭、美國、中國、韓國、日本及臺灣,經計算後20 個據點之員工皆達到生活工資標準。針對供應商與承攬商,研華亦承諾將生活工資方法學擴展至主要供應商與承攬商,要求供應商與承攬商對其員工支付生活工資,以進一步推動產業的薪資水準。

生活工資
* 備註:
(1) 生活工資數據以新台幣計算。
(2) 考量中國勞動人口與非勞動人口分佈,其生活工資計算依據為「每人支撐共1.56 人之家庭」。

生活工資推廣中長期規劃

生活工資推廣中長期規劃

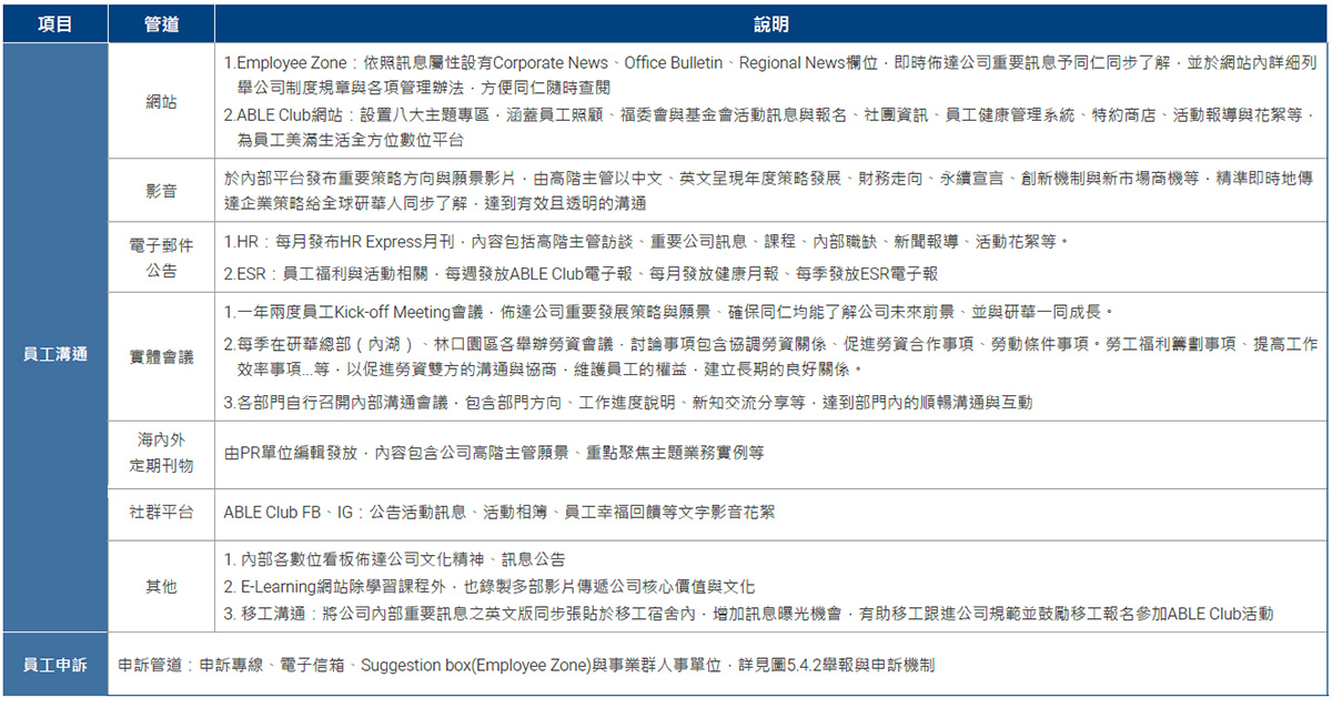
員工關係與溝通

為讓員工關係和諧順暢,研華設置多元雙向溝通管道,除資訊布達外、也即時傾聽與回應同仁心聲,透過同仁建議、提升與優化員工服務內容與職場和諧,確保員工權益。

員工溝通管道

員工溝通管道

員工申訴

申訴管道:申訴專線、電子信箱、Suggestion box(Employee Zone)與事業群人事單位,詳見圖5.4.2舉報與申訴機制