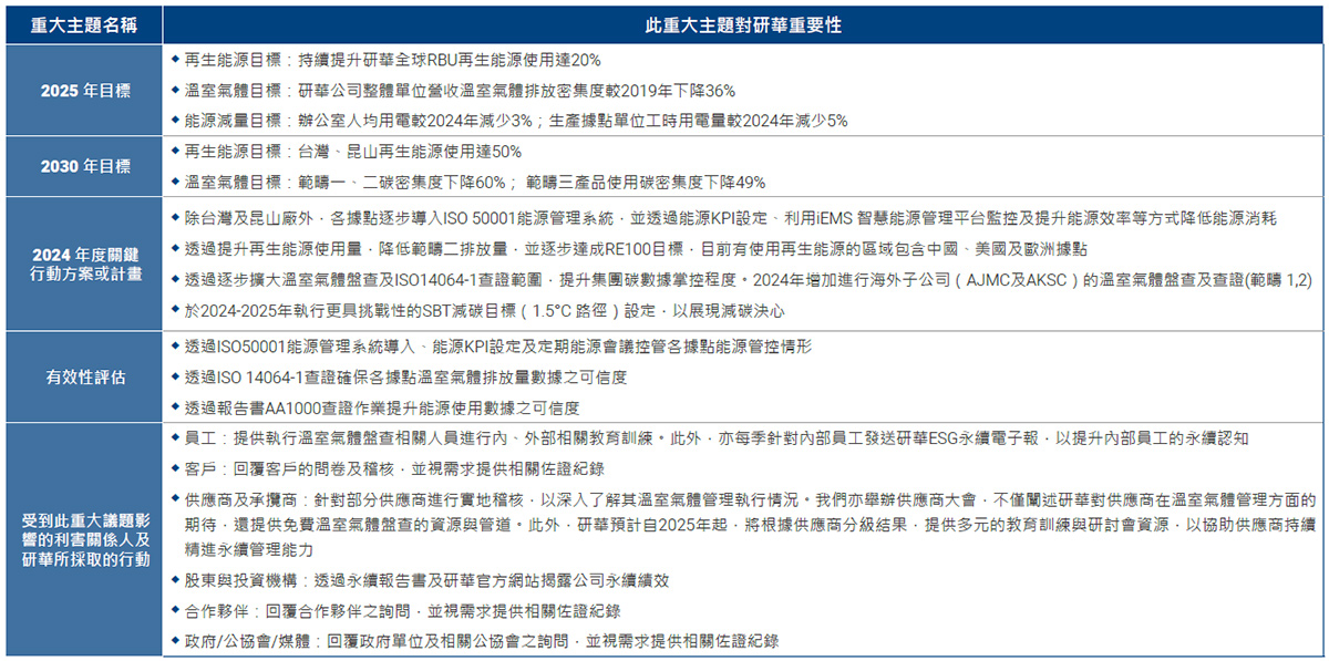
溫室氣體盤查與能源管理

重大主題管理方針

溫室氣體盤查與能源管理

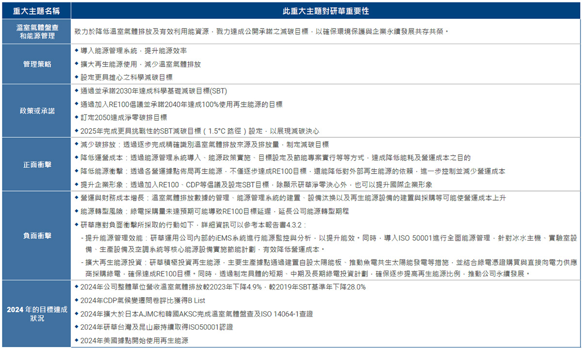
研華秉持地球公民核心價值,除參照 ISO 14064-1:2018 與溫室氣體盤查議定書除要求自行盤查外,自 2019 年起兩大主要生產營運據點每年皆完成第三方查證。近年來,我們持續依照每年盤查結果進行溫室氣體管理,於產品設計、產品用料管理、產品能效提升及再生能源使用方面亦進行努力。2023 年起啟動其他海外重要營運據點溫室氣體盤查與認證,研華更於同年加入 RE100 倡議,宣示於 2040 年全面使用再生電力,目前昆山、歐洲、美國區域營運據點均有使用再生能源。本章節撰寫範疇涵蓋研華全球主要營運據點及生產廠區,佔總體合併營收 92.8%。

亮點專案

溫室氣體盤查與管理

研華為創造低碳排放的經營環境,以台灣訂定之氣候變遷因應法,與 ISO 14064-1 標準所提供有關溫室氣體盤查之量化、監督、報告及查證程序為基礎,成立「溫室氣體盤查推行委員會」,推動溫室氣體盤查及減量之各項工作,以期逐年降低溫室氣體直接、間接之排放。並且自 2015 年起加入國際組織CDP (Carbon Disclosure Project),每年揭露公司之減碳計劃及實績。

溫室氣體盤查

自2024年起,除了台灣及中國昆山廠區,研華逐步執行海外各主要營運據點及製造產區的溫室氣體盤查。2024年新增的據點包含AJMC(日本)及AKSC(韓國)兩個據點,後續將陸續納入其他海外各主要營運據點及製造產區。

研華台灣廠區參照 ISO 14064-1 與溫室氣體盤查議定書除要求自行盤查外,並於 2019 年起進行第三方現場查證。組織邊界是參考 ISO 14064-1:2018 標準之要求,以營運控制權設定組織邊界,盤查的範疇除了對範疇一 ( 類別一直接溫室氣體排放 )、範疇二 ( 類別二能源間接溫室氣體排放 ) 之定性與定量盤查外,並對範疇三 ( 類別三、 四、五間接溫室氣體排放量 ) 中的排放源進行盤查。2024 年研華台灣廠區範疇一總計排放 804.39 公噸 CO₂e。研華昆山廠區於 2024 年度盤查結果顯示範疇一的排放量為 2,531.42 公噸 CO₂e,並通過第三方查證。此外,於 2024 年起,研華首次將日本 AJMC 和韓國 AKSC 營運據點納入 ISO 14064-1 的溫室氣體盤查與查證範圍,兩個據點的範疇一排放量分別為 150.32 及 9.77 公噸 CO₂e。美國與歐洲據點則持續進行範疇一能源使用的溫室氣體排放盤查,並計劃自 2025 年起,逐步完成全集團範疇一與範疇二的全面盤查及第三方查證。

研華主要營運據點及生產廠區2024 年溫室氣體範疇一的排放量

研華主要營運據點及生產廠區2022 年溫室氣體範疇一的排放量
* 備註:美國及歐洲廠區範疇一僅統計能源使用(天然氣、柴油、汽油、液化石油氣)造成之溫室氣體排放。

研華台灣廠區範疇二只有外購電力的使用,碳排放計算由經濟部能源署公告之 2023 年電力排碳係數 0.494 kg CO₂e 計算,共 9,222.26 公噸 CO₂e。研華昆山區範疇二包含外購電力以及外購蒸氣的使用共 11,974.12 公噸 CO₂e(Market-based),電力的碳排放計算引用《2022 年電力二氧化碳排放因數的公告》中之全國電力平均二氧化碳排放因數(不包括市場化交易的非化石能源電量),採用 0.5856kg CO₂/kWh;蒸氣的碳排放計算引用《工業其他行業企業溫室氣體排放核算方法與報告指南》蒸汽的排放因子為 110 kg CO₂/GJ。此外,研華日本廠區、韓國廠區、美國廠區及歐洲廠區範疇二均只有外購電力的使用。

其中,日本廠區使用來自於製造商 - 九州電力提供的電力係數,為 0.4060 kg CO₂e/kWh;韓國及美國廠區使用國家公告之電力係數,分別為 0.4781 kg CO₂e/kWh 及 0.2075kg CO₂e/kWh 計算;歐洲廠區因 100% 使用再生能源,故電力係數為 0 kg CO₂e/kWh 。

研華主要營運據點及生產廠區溫室氣體範疇一和範疇二的排放量如表所示,2024 年範疇一和範疇二合計排放量為 26,291.6832 公噸 CO₂e(Market-based)。

研華主要營運據點及生產廠區2024 年溫室氣體範疇一及範疇二排放量

研華主要營運據點及生產廠區 2022 年溫室氣體範疇一及範疇二排放量
* 備註:
1. 美國及歐洲廠區溫室氣體盤查尚未經過第三方查證。
2. 於 Market-based 計算中,昆山、歐洲及美國的再生能源溫室氣體排放量則以電力排放係數為 0 計算。

研華近年直接與間接能源溫室氣體排放

研華主要營運據點及生產廠區近年度溫室氣體範疇一及範疇二排放量
* 備註 1:類別二統計數據為”市場基準 Market-based”的溫室氣體排放量。
* 備註 2: 2024 年有使用再生能源區域為昆山、歐洲及美國廠區,其中昆山為再生能源憑證 (GEC);歐洲為供應商直接提供 100% 綠電;美國則是部分電力使用來自於自設太陽能發電系統

SBT短期減碳路徑目標圖

研華主要營運據點及生產廠區近年度溫室氣體排放密集度暨SBT 減碳路徑目標圖
* 備註:類別二統計數據為“市場基準 Market-based”的溫室氣體排放量。

2024 年度研華主要營運據點及製造廠區平均每單位營業額的溫室氣體排放量 ( 範疇一及範疇二 ) 為 0.440 噸 CO₂e/ 百萬元台幣,分別較 2019 及 2023 年度平均每單位營業額的溫室氣體排放量降低 28.0% 及 4.9%,持續朝 2030 年減量 60% 的 SBT 目標邁進。

研華 2024 年除持續依照能源管理政策、ISO 50001 能源管理系統、iEMS 智慧能源管理平台持續管控及優化公司的能源使用效率外,亦透過定期召開能源專案會議,促進廠區間的經驗分享,持續提升能源使用效能。

未來,研華將持續透過員工教育訓練、減碳及節能專案、能源目標設定、再生能源擴大使用、更嚴峻之 SBT 目標 (1.5 ℃ ) 設定及內部碳定價設定等方式,逐步達成 RE100 及減碳的目標外,亦致力於將節能減碳理念深植於企業文化,凝聚全體員工的力量,共同邁向淨零永續的未來。

研華台灣及昆山廠區溫室氣體範疇三的鑑別以及排放量

研華於全球佈局中有六大RBU據點,其中研華台灣與研華昆山為主要生產基地,為了找尋對於氣候變遷減緩的關鍵因子,我們除了自身營運的溫室氣體排放外,自 2019 年開始,依照 ISO14064-1 盤查方法進行其他間接排放源的重大性鑑別,並建立相關的盤查方法學,以期得以找出排放熱點,設定減量目標並逐步落實減量措施。其中,研華 2024 年單位營收範疇三溫室氣體排放量較 2023 年下降 16.9%,主要與 C11(產品使用)減量幅度達 22.6%(減碳量為 202,927.42 公噸 CO₂e)最為相關,未來將持續透過內部節能標章、產品節能設計、電源效率提升及內部碳定價之推動,持續降低範疇三的排放量。

2022 年度研華主要營運據點及製造廠區平均每單位營業額的溫室氣體排放量
* 備註:
1. 範疇三 C1~C15 對應 ISO14064-1:2018 類別三 ~ 六。
2. 產品使用及產品終端處置為盤查研華全球範疇。

研華歷年範疇三排放量統計

* 備註:2021 年部分數據為經 EEIO 方法學透過 GHG Protocol Scope 3 Evaluator 調查評估;2022-2024 年數據均以 ISO 14064-1 盤查,並經第三方查證。

能源數據管理

研華廠區之溫室氣體排放,主要來源為公司營運所需之外購電力在發電過程中所產生之二氧化碳,此排放源佔公司 2024 年整體排放量之比重高達 80% 以上。2024 年研華主要營運據點及生產廠區總體能源 ( 電力、蒸氣、汽油、柴油、天然氣 ) 消耗量為 197,853.39 GJ,其中外購電力占能源使用百分比為 95.92% ( 包含 9.46%的再生能源使用 ),總消耗量較 2023 年降低 1.78%。

研華廠區用電量統計

研華主要營運據點及生產廠區近年度用電量

研華主要營運據點及生產廠區近年度不可再生燃料耗用量(柴、汽油、天然氣、LPG)

研華主要營運據點及生產廠區近年度不可再生燃料耗用量

研華主要營運據點及生產廠區近年度蒸氣不可再生能源耗用量

研華主要營運據點及生產廠區近年度蒸氣不可再生能源耗用量
* 備註:研華主要營運據點及生產廠區僅有中國昆山廠區有使用蒸氣。

能源管理行動

電力是研華的主要能源消耗來源。為了減少產品和生產活動對環境的影響,研華制定能源管理政策,並在台灣及中國昆山的主要生產廠區導入了 ISO 50001 能源管理系統,以系統化地管理能源審查、節能方案及效益分析流程。同時,研華建立了智慧能源管理平台 (iEMS),可即時監控能耗狀況,識別用能熱點,並進一步優化設備運作,提升用電效率。此外,研華設立了明確的節能指標和目標,並由能源管理單位定期召開專案會議,跟進執行進度,以不斷提高能源使用效率和再生能源比率。而在 2024 年研華亦透過全球六大 RBU 用電管理指標的監測,進一步統一和提升各地營運的用電管理方向。同時持續積極推動全球再生能源計畫,增強再生能源的採購和使用比例,與各營運據點共同努力實現 RE100 的承諾目標,以邁向永續能源管理。

在能源管理策略上,研華採取節能、創能、購能三大階段,以三層次推進模式持續強化能源管理,從多層面優化資源配置,逐步實現永續能源管理與再生能源轉型目標。

能源管理行動

能源效率管理機制

研華建立內部能源管理機制,導入 ISO 50001 能源管理系統,藉由管理系統的有效運作,自採購端進行源頭管理,透過能源審查評估組織的能源使用情況、鎖定能耗熱點,並搭配自家研發產品iEMS 系統能源看板進行實時監控,管理重大能耗設備以確保其能源效率達到最佳狀態,另制定節能方案效益分析等流程串聯持續改進的循環,不斷優化能源管理流程和措施,持續提升能源使用效率。

能源效率管理機制
2023 年各營業據點節能管理行動
建置智慧能源監控系統平台 持續推動節能專案

2023 年, 研華於美國及歐洲的營業據點亦成功導入自主開發iEMS(Intelligent Energy Management System) 智慧能源管理解決方案,透過數位化專業整合技術,提供能耗監控管理、暖通空調能效管理、空壓機能效管理等功能方案,協助企業改善能源使用、提升能源效率、深挖節能潛力、輔助碳交易,以數位化驅動低碳化,賦能企業節能減排,透過控管線上數據以推動線下改善成效,具體支持公司邁向綠色營運。

再生能源推動計畫
研華科技承諾 2040 年再生能源達至 RE100

研華自 2023 年成為 RE100 會員以來,積極推動研華總部及各海外子公司再生能源發展計畫。研華台灣總部及中國昆山製造園區電力使用佔研華全球用電超過 90%,故研華實踐再生能源進度將首重此兩核心製造園區。


管理模式

同年正式成立研華全球 RE100 工作小組,由 ESG 企業永續發展辦公室驅動協調及再生能源使用進展檢核工作,並由綜合經管理總經理於季度 ESG 區域會議中進行檢核。 此小組下轄主要 RBUs,橫跨研華總部與中、美、歐、日、韓等五個國家/地區。 各 RBUs 設有再生能源權責人員,視所在地區政策、法規、電價市場進行在地規劃,推動再生能源達標。 2024 年再生能源的達成進度納入董事長、權責主管之績效指標,並規劃及執行財務激勵機制,以茲鼓勵。

再生能源推動期程及目標
再生能源推動期程
海外重要據點再生能源亮點專案