風險前瞻與危機管理
研華依據公司整體營運方向來定義各項風險,並導入企業風險管理系統(ERM)以建立及主動辨識、準確衡量、有效監督及嚴格控管之風險管理機制。在可承受的風險範圍內,預防可能的損失,並依據內外環境變化持續調整最佳風險管理實務。研華風險管理流程所鑑別出來的主要風險有完整涵蓋到經濟面、環境面和社會面向議題。經濟面主要議題包含經營傳承、海外業務子公司管理、永續供應鏈、資訊安全、跨國稅賦議題等。環境面議題包含低碳和綠色產品、氣候轉型風險等;社會面包含人才培育和留任、勞工關係、個資保護等;年度永續重大性議題的調查結果也有做為年度重大風險議題辨識和衡量的依據之一, 以 2024 年為例,永續重大議題同時視為企業風險管理中主要策略或營運風險議題的比重高達七成。
研華透過風險管理機制來降低或規避風險對公司可能收入、成本費用、商譽等影響;同時也會主動發掘風險可能帶來的機會,例如投入太陽能、風電、電動車行業之相關應用,以及開發可適用於不同行業之能源管理平台等。
風險管理治理架構和組織
董事會為風險管理的最高治理單位,督導整體風險管理機制及通過辦法更新。泛策略風險議題和全球性風險主要於董事會,或授權由永續發展委員會和薪酬委員會來負責督導和追蹤,泛營運風險則主要由審計委員會來督導和追蹤。
風險管理小組為風險管理最高之管理單位,負責風險管理流程的推動,每年會於第四季啟動風險調查和辨識流程,於隔年初協同各當責管理單位完成主要風險的衡量和因應計畫,因經營環境變化快速,風險管理小組於年中時再次調查主要風險暴險異動和必要因應調整。重大風險議題或相關改善方案會納入每季風險管理會議或是高階管理會議之討論和追蹤執行狀況。
各功能當責主管為負責擬定風險項目的因應措施以及實際執行,內部稽核則密切監督甚或協助推動風險管理流程並提供意見,也視需要進行各種風險主題之稽核,基本上重大風險如推動成效不明確皆會優先納入當年度專案稽核。風險 管理機制的進化提案亦由風險管理小組和內部稽核共同討論後提出。公司亦視需求不定期聘請外部顧問對風險管理機制及運作進行相關輔導、查核與提供建議。

研華風險地圖

風險地圖標示橘色部分之高、中風險區域代表已經超過公司可承受之風險胃納,需優先採取風險調適策略和因應措施,以降低其發生機率或是潛在衝擊程度,並密切監督其改善成效。
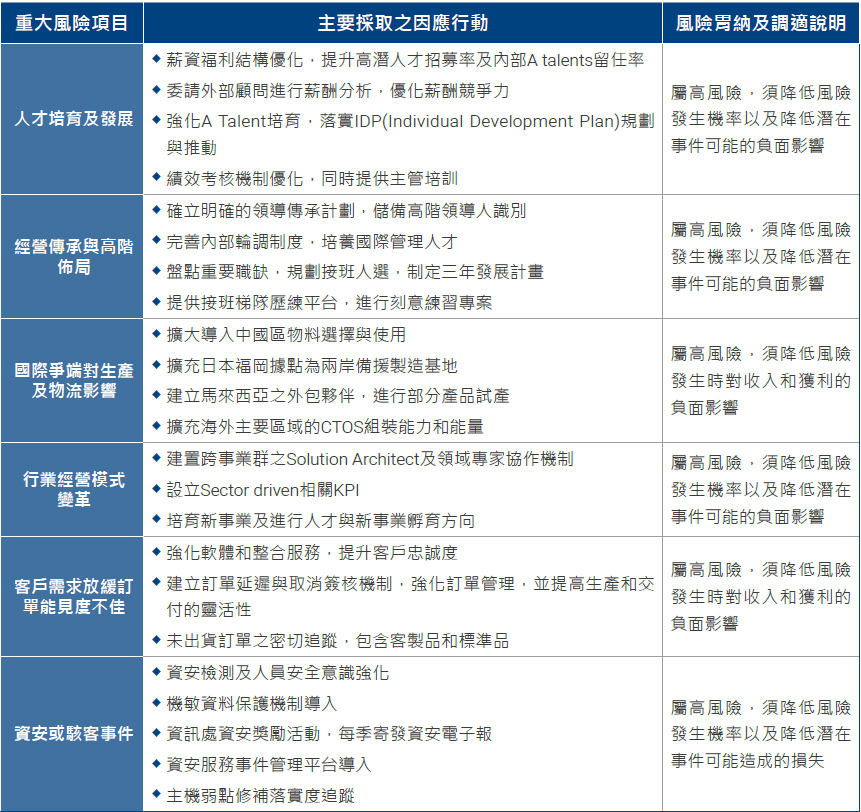
重大風險項目之因應行動及風險胃納
